1: 名無し募集中。。。 2018/02/23(金) 18:30:22.83 0
東京オリパラ記念貨幣 デザイン5種類決定
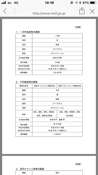
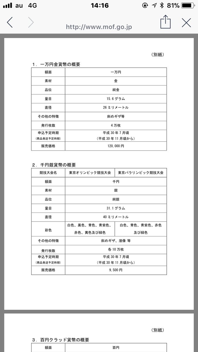
1万円の金貨には流鏑馬と「心技体」の文字があしらわれていて、価格は12万円。千円の銀貨には水泳の選手などがデザインされ、1枚9500円、造幣局から通信販売される。
http://news.livedoor.com/article/detail/14343242/
2: 名無し募集中。。。 2018/02/23(金) 18:30:47.68 0
わけがわからない
3: 名無し募集中。。。 2018/02/23(金) 18:31:03.58 0
転売ヤーかよ
5: 名無し募集中。。。 2018/02/23(金) 18:31:53.49 0
1万円の金貨がなんで12万で売られるのw
10: 名無し募集中。。。 2018/02/23(金) 18:33:06.65 0
悲報
狼住民めちゃめちゃ頭悪い
狼住民めちゃめちゃ頭悪い
9: 名無し募集中。。。 2018/02/23(金) 18:32:54.63 0
発行時が最高値になりそう
13: 名無し募集中。。。 2018/02/23(金) 18:33:37.67 0
1万円金貨の金の価値はどれぐらいなんだろ?
1g約5000円だから余裕で1万円超えてるよ
1g約5000円だから余裕で1万円超えてるよ
19: 名無し募集中。。。 2018/02/23(金) 18:34:39.52 0
1円が1gって言われてるからな
普通に10倍以上あるだろ
普通に10倍以上あるだろ
23: 名無し募集中。。。 2018/02/23(金) 18:38:29.38 0
国公認のぼったくりかアグレッシブだな
24: 名無し募集中。。。 2018/02/23(金) 18:39:08.64 0
転売防止の策としてはなかなか
26: 名無し募集中。。。 2018/02/23(金) 18:40:01.93 0
昔のは額面で使えたんだよな
29: 名無し募集中。。。 2018/02/23(金) 18:40:46.49 0
36: 名無し募集中。。。 2018/02/23(金) 18:46:11.56 0
>>29
12万なら金1g7700円ぐらいだな
12万なら金1g7700円ぐらいだな
34: 名無し募集中。。。 2018/02/23(金) 18:44:18.32 0
地金価格
金 4,986 円税込小売価格
金 4,986 円税込小売価格
37: 名無し募集中。。。 2018/02/23(金) 18:46:29.65 0
15.6グラム× 4,986 円=77,781
49: 名無し募集中。。。 2018/02/23(金) 18:50:06.95 0
8万の純金を12万で売るって
胴考えても金の価値が上がるんだけど?
胴考えても金の価値が上がるんだけど?
51: 名無し募集中。。。 2018/02/23(金) 18:51:11.31 0
12万円となるとちょっと手を出しにくいのでは
7万くらいで行けなかったのかな
7万くらいで行けなかったのかな
56: 名無し募集中。。。 2018/02/23(金) 18:53:15.24 0
通貨としては1万の価値しかないけど転売するなら時価だな
60: 名無し募集中。。。 2018/02/23(金) 18:54:18.97 0
いやでも硬貨潰したら犯罪だからな
金の重さの価値もないな
いくらで欲しい人がいるかだけの問題だな
金の重さの価値もないな
いくらで欲しい人がいるかだけの問題だな
70: 名無し募集中。。。 2018/02/23(金) 18:56:35.09 0
4万枚じゃ将来価値が上がる事もないな
75: 名無し募集中。。。 2018/02/23(金) 18:58:31.13 0
記念硬貨は30種類も作るそうだ完全に商売だなw
83: 名無し募集中。。。 2018/02/23(金) 19:02:51.64 0
全部揃えたい奴とかいるから物によっては値上がりするかも
引用元: http://hayabusa3.2ch.sc/test/read.cgi/morningcoffee/1519378222/


